Android Mobile App
Strumastr
Strumastr, derived from “strum” and “master” is a new tool connecting aspiring musicians for virtual practice sessions and social interactions. This tool creates a supportive community, empowering learners to achieve their instrument goals collaboratively.
PROJECT TIMELINE
Ten Weeks
Academic | Solo Project
MY ROLE
Product Designer
TOOLS USED
Figma, Photoshop, Illustrator, Slack, Canva,
PROJECT TYPE
What’s the problem at hand?
PROBLEM SPACE
Learning a new instrument is often filled with initial excitement and motivation, but as learners encounter slower progress and diminishing motivation, it can become mentally challenging and feel like a chore. Unfortunately, this plateau in the learning journey often leads to boredom and a lack of motivation, causing many students to quit too soon. Research reveals that approximately 50% of new instrument learners give up easily, often due to factors such as a lack of motivation, insufficient encouragement, or setting unrealistic goals.
Addressing the problem
METHODOLOGY
In this case study, we’ll explore the problem at hand using the design thinking methodology. This approach encourages a strong collaboration between designers and end-users to effectively tackle the issue. It prioritizes understanding the needs of the users over making assumptions from designers. This methodology is organized into the following phases. Feel free to navigate to the desired phase by clicking on any of the buttons below:
Phase 1:
Empathize
RESEARCH
Motivation as the main factor
During the research phase, my primary focus was to investigate the underlying causes leading to new instrument learners quitting their musical pursuits prematurely. Specifically, I concentrated on the crucial aspect of motivation and made significant discoveries, distinguishing motivation into two categories: intrinsic (driven by internal factors) and extrinsic (prompted by external stimuli). Recognizing that motivation serves as the impetus behind our actions, whether to pursue our desires or overcome our fears, it becomes apparent that motivation plays a pivotal role in our ability to achieve or abandon goals we have set for ourselves.
50%
of people involved in learning to play instruments including piano, guitar or organ, quit too quickly and easily.
HYPOTHESIS
I believe that connecting people that have the same interest in learning an instrument, while motivating them to reach their goals will result in better learning commitment and greater progress on their instrument.
Assumption 1
New instrument learners quit learning instruments when they realize more practice is needed for progress.
INTERVIEWS
How the problem affects the participants
RESULTING THEME
To put things into perspective
85%
of students who begin learning an instrument quit within two years.
What I believe to be true
Assumption 2
New instrument learners feel they can’t rely solely on self-motivation for consistent practice and seek external motivation.
66%
of Americans have learned to play a musical instrument at some point in their lives - among who many no longer play.
Assumption 3
New instrument learners tend to feel more motivated and excited when they practice with someone else.
With a comprehensive understanding of motivation through the gathered background information, I proceeded to conduct interviews with three enthusiastic participants aged between 23 and 40 years-old, who possess a genuine passion for music, actively engage in playing or learning musical instruments. Below are a summary of my findings:
Billy, 24
Analyst
“It’s definitely exterior pressure that pushes me to the finish line”
Ian, 25
Insurance Advisor
“I need accountability people to stay motivated”
Guy, 39
I was just not interested in it, so I gave up on it
What stopped me was the lack of motivation.
IT Analyst
“What hinders me to practice more often is a lack of time”
I stopped learning the drums because it was too loud to practice at home.
Necessity motivates me to learn to play the piano.
I believe that every skill I have has to be sharpened.
My motivation comes from the desire to improve myself.
I like to learn new things and set myself new challenges.
If you keep pushing practice sessions to later, we all know it never happens.
I never want to stay at the same level. I want to always move forward.
People Involvement: A sense of community or accountability will boost people to work harder to achieve their goals.
Pain Point
Pain Point
Pain Point
Motivator
Motivator
Motivator
Behavior
Behavior
Behavior
Phase 2:
Define
How Might We…
foster a supportive community for new instrument learners to enhance their motivation and engagement?
A representative of my target user
USER PERSONA
Meet Kyle Maxwell, a 28 year-old singer living in Toronto.
“What hinders me to practice more often is the lack of motivation.”
From the perspective of the end-user
USER STORIES
After gathering user stories, I grouped them into three distinct categories: Epics!
Epic 1
Search & Share
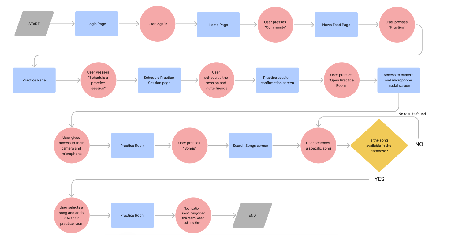
TASK FLOW
Epic 2
Profile Settings
The tasks to accomplish
The primary responsibilities for the user in this scenario include scheduling a practice session, joining the session, and adding a song to the session before allowing their friend to enter the virtual practice session, as depicted in the subsequent task flow diagram:
CLICK IMAGE TO ENLARGE
Epic 3
Practice & Collaborate
Chosen Epic
Phase 3:
Ideate
SKETCHES
Exploring potential solutions on paper
Now, let’s delve into the sketching phase, where we embark on a creative journey to generate diverse ideas on how to successfully execute the identified tasks.
CLICK IMAGE TO ENLARGE
WIREFRAMES
Grayscale wireframes
Below is a series of grayscale screens I came up after selecting the best sketches and after going through several UI inspiration images. Feel free to navigate through the slideshow using the arrows at the bottom.
Phase 4:
Prototype
LOW-FIDELITY PROTOTYPE
Stitching the wireframes together
Here is the low-fidelity prototype obtained by stitching together the grayscale wireframes following a series of sketching and UI inspiration. It serves as the foundation before color injection and rounds of user testing.
VISUAL IDENTITY
Brand Color Exploration
Black
Orange
Green
White
CLICK IMAGES TO ENLARGE
Source: color-meanings.com
Final Color Choice
Primary Colors
#222222
60%
#FFFFFF
30%
#F97B22
10%
Accent Colors
#F9C49F
#C7631C
#9CA777
#7C9070
Wordmark Exploration
Typographic Design & App Icon
CLICK IMAGE TO ENLARGE
Moodboard
Neutral Colors
#525252
#858585
Below is a list of names that I considered to be the app’s name:
#B8B8B8
1. JamMentor
2. PlaySync
3. InstaLearn
4. RhythmConnect
5. Strum
6. SkillSync
7. StrumSync
8. StrumMaster
9. MelodyMates
10. HarmoniConnect
11. SoundShare
12. PlayTogether
13. PracticePro
14. PracticePals
15. JamRehearse
16. PracticeBuddy
17. RehearseBuddy
18. KeyJam
Wordplay between two words: STRUM* + MASTER. Given that the app is about learning and mastering musical instruments, these two words together sum up the core purpose of the app.
*strum: to play an instrument (mostly a string instrument) by sweeping the thumb up or down across the strings.
After multiple iterations to determine what would be the best typography for the app’s name, I’ve arrived at the final typographic choice that I believe encapsulates the essence of the app.
APP ICON
FINAL CHOICE
UI LIBRARY
Foundations
To organize the components I used throughout the project, I created a UI Library following Atomic Design Methodology. Here are the foundation elements organized by Typography, Grids and Colors.
Accessibility
CLICK IMAGES TO ENLARGE
Considering Accessibility during product design is paramount. I prioritized inclusivity in my color combination by verifying their compliance with standard contrast ratio tests, whether it be for normal text, large text or graphics.
CLICK IMAGES TO ENLARGE
Phase 5:
Test
USER TESTING
Testing the product with potential users
Throughout the project, I conducted two rounds of user testing, involving 5 individuals in each round. The outcomes from both rounds were highly successful, affirming the app’s excellent usability. Below is a visual representation summarizing the overall user testing results:
FINAL PROTOTYPE
Presenting Strumastr
After an enriching 10-week journey spanning from extensive research to user testing, here I present to you Strumastr - an innovative Android app that offers comprehensive instrument lessons for aspiring musicians, while cultivating a vibrant community of individuals at various stages of their musical journey.
KEY LEARNINGS
NEXT STEP
My biggest takeaways from the project
Throughout this project, my biggest takeaway was the crucial role of user-centric design. Understanding the user needs, empathizing with their challenges, and aligning my solutions accordingly are keys for a successful app. Extensive research about the problem space revealed that there is a multitude of barriers preventing musicians from reaching their full potential in learning their instrument. Drawing from personal experience, I remember the struggles of motivating myself to practice the guitar during my learning journey. Having a practice buddy would have made the process more engaging and fun. Hence why I dedicated significant effort to implementing features that create a sense of community within the app and thus enhances user engagement and satisfaction.
Furthermore, this project highlighted the great potential of technology in connecting people with shared interest and passions. It reinforced the notion that technology can serve as a catalyst for building meaningful connections among people. The knowledge I gained during this project expanded my comprehension of User Experience Design. It goes beyond aesthetics and efficient interface interactions but it places the user at the heart of the design process to create products that not only meet their needs but also enrich their lives.
Create awareness about the product
As a final touch to this project, I designed a responsive prototype for a marketing website, aimed at promoting this app’s unique features and benefits. The website serves as a powerful tool to captivate potential users and provide them with a preview of the features and vibrant community that Strumastr offers.

